StarFormer 星肌動科技
成就你的完美腹肌!
富多拿星塑電磁刺激儀 Fotona StarFormer System 來自歐洲大廠Fotona科技!利用多頻磁能科技觸發運動神經元,
刺激肌肉收縮,鍛鍊肌肉以達到肌肉強化、緊實、雕塑體態的效果!有效增肌不疲乏。
#強化核心增強肌力
什麼是星肌動科技?
星肌動科技來自歐洲,直接觸發運動神經元可在30分鐘內進行20,000-30,000次肌肉運動,能有效鍛鍊、強化肌肉,提高肌肉量及肌肉疼痛放鬆舒緩,並取得台灣衛福部TFDA及歐盟CE雙認證可用於腹部及臀部的肌肉強化與緊實、肌肉疼痛放鬆舒緩。療程約30分鐘,可一周內進行數次治療,本療程為非侵入性、無痛、無恢復期。
為什麼要選擇星肌動科技
- 模擬高強度間歇性肌肉運動
利用療程設計模擬『高強度間歇性肌肉運動』,透過短時間的高耗能肌肉運動加上短暫肌肉歇息,以動-停-動-停的方式,來強化肌肉群。
- 『多頻』磁能科技
利用療程設計的『多頻式』磁波模式的變化,每20秒變換一次運動模式,讓肌肉一直處於激活狀態,不會讓肌肉處於固定的運動模式,造成肌肉疲乏。
作用原理
StarFormer®科技能直接作用於運動神經元,進而刺激肌肉收縮運動,根據選擇的頻率及強度,可達至不同運動效果。
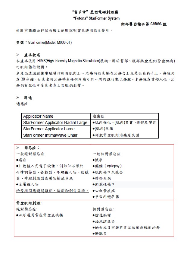
建議療程與注意事項
衛部醫器輸字號第035096號
